Click here to close Hello! We notice that you are using Internet Explorer, which is not supported by Echinobase and may cause the site to display incorrectly. We suggest using a current version of Chrome, FireFox, or Safari.
Echinobase
ECB-ART-54268
Nat Commun 2025 Sep 05;161:8005. doi: 10.1038/s41467-025-63111-z.
Show Gene links Show Anatomy links

Unraveling the regulative development and molecular mechanisms of identical sea urchin twins.

Suzuki H, Yaguchi J, Tsuyuzaki K, Yaguchi S.


???displayArticle.abstract???
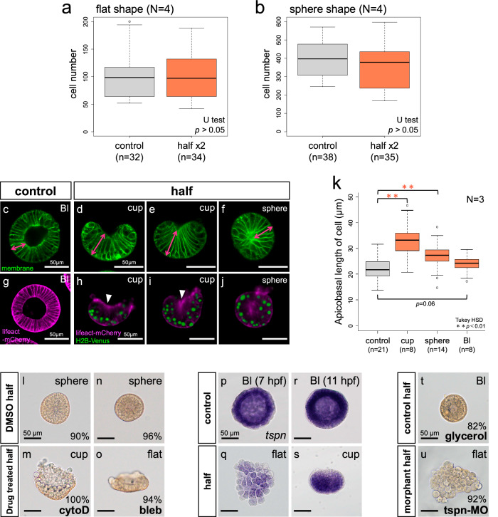
Since Hans Driesch's pioneering work in 1891, it has been known that animal embryos can develop into complete individuals even when divided. However, the developmental processes and molecular mechanisms enabling this self-organization remain poorly understood. In this study, we revisit Driesch's experiments by examining the development of isolated 2-cell stage blastomeres in the sea urchin, Hemicentrotus pulcherrimus. Contrary to intact embryos, these isolated blastomeres initially form a flat, single layer of dividing cells that eventually round up to be a blastula. Live imaging and knockdown experiments reveal that actomyosin activity at the basal side of the cells and septate junctions drives this process. Intriguingly, we observed temporal disorganization of the anterior-posterior (A-P) and dorsal-ventral (D-V) axes, where the original A-P poles come into contact after sphere shape formation. The disrupted A-P axis is subsequently corrected as the embryos employ the Wnt/β-catenin signaling mechanisms assumed to be used in intact embryos to re-establish a normal axis. These findings suggest that axis re-organization through pre-existing developmental mechanisms is essential for the successful regulative development of divided embryos.

???displayArticle.pubmedLink??? 40913033
???displayArticle.pmcLink??? PMC12413439
???displayArticle.link??? Nat Commun
???displayArticle.grants??? [+]

???displayArticle.morpholinos??? LOC577362 MO1 LOC577362 MO2 LOC751836 MO1 LOC751836 MO2


???attribute.lit??? ???displayArticles.show???